近日喜鹊傍人飞,应是佳讯有期归
3月22日,深圳市中小企业服务局官网正式通过了“2022年深圳市专精特新中小企业”名单公示。经过层层严格遴选,干霸干燥剂(深圳)有限公司凭借着多年的专业防潮知识与技术、高标准化的产品与服务,通过了2022年度深圳市“专精特新”中小企业认定。
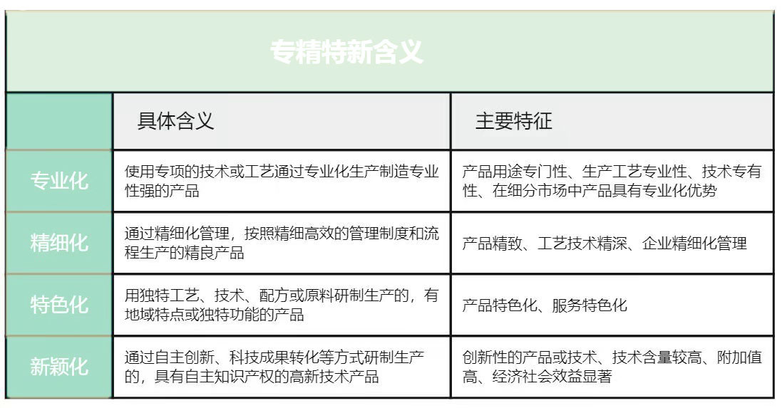
什么是“专精特新”?

按照工信部的解释,专精特新指定是具有“专业化、精细化、特色化、新颖化”的“四化”特征的企业。
专精特新”中小企业在我国经济社会发展中扮演日益重要的角色,大力发展“专精特新”中小企业成为贯彻新发展理念的重要内容。
专精特新的政策实施,不仅促进了中小企业的发展,也为国民经济的增长和社会发展注入了新的动力。专精特新的实施,也在帮助创新型企业和中小企业寻找有助于发展的技术创新或者管理创新的发展模式,用技术创新和管理创新改造企业,提高企业的竞争力,从而引领企业走向良性发展。
防潮专家,不负众望
我司早在2015年就被评委“国家高新技术企业”,去年被评委“深圳知名品牌” “深圳市创新型中小企业”,如今被认定为深圳市专精特新中小企业,这是深圳市工业和信息化局对公司研发创新能力、技术先进性、综合实力高度的认可,也是对公司过硬的专业化水平和市场竞争优势的肯定,也是对于我司责任的赋予。
今后,我们也定不负政府和社会的期望,坚持专业化发展战略,持续以研发创新为导向,不断提高自主创新能力、研发能力以及技术成果应用水平,增强公司核心竞争力,在防潮防霉领域打造出中国制造的高竞争力技术与品牌。

